手机 App 已上线
点我下载
温哥华天空
信息版
流星版
流星文摘
新闻
大温店铺
店铺
约饭
视频
专栏
论坛
娱乐
2016中国好声音
Sky秀
折扣
繁体
登录
注册
移民
留学
地产
财经
时事
社会
美食
健康
娱乐
时尚
教育
科技
法律
生活
旅游
艺术
史海
人物
名车
家居
新闻首页
/
财经
/
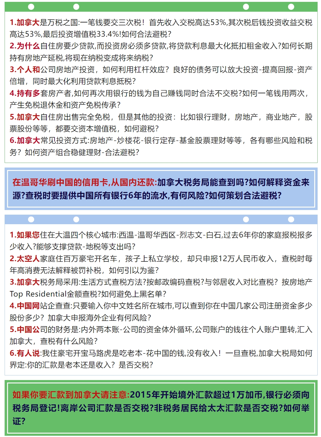
投资房地产不懂税,只能被CRA罚款交学费
Thu Oct 03 2024 23:58:00 GMT-0700 (Pacific Daylight Time)
Thu Oct 03 2024 14:48:56 GMT-0700 (Pacific Daylight Time)
2024-10-02, 14:01 来源:
税务
投资房地产不懂税,
只能被CRA罚款交学费!
房子出租收现金不报税,
税局能查到吗?
地产投资核心是:
资金来源和地产买卖增值
经得起查税吗
分享到微信:
【郑重声明】温哥华天空刊载此文不代表同意其说法或描述,仅为提供更多信息,也不构成任何投资或其他建议。 本网站有部分文章是由网友自由上传,对于此类文章本站仅提供交流平台,不为其版权负责; 部分内容经社区和论坛转载,原作者未知,如果您发现本网站上有侵犯您的知识产权的文章,请及时与我们联络,我们会及时删除或更新作者。谢谢!
我要评论:
标题:
昵称
内容:
回复
48小时内热点新闻
加拿大人年底前做这6件事,明年退税能多拿
Costco衣服为何超便宜?3原因 亏本卖还是赚
加拿大银行业 正酝酿换代革命!开放银行是啥?
黑天鹅来袭?日本央行加息冲击全球市场
电脑、手机、平板或大涨价!这些零件断货!
加拿大报税服务有变化!税务局推数码化转型
加元连升第三周!加美货币政策分歧支撑走势
女子三年2次漏报$500+收入 被CRA重罚
白宫砸3亿美元盖宴会厅 幕后金主名单曝光
加拿大财富榜出炉:最富的是这一代
抓住2026财富机会! 高盛列出五个关键点
狂飙的白银涨幅,惊呆了那些忙着买黄金的人