开庭在即,嫌疑人陈世峰是否认罪?他会不会被判死刑?刘鑫如未出庭是否影响判决?今晚,重案组37号(微信ID:zhonganzu37)独家对话到江歌母亲的代理律师、日本大江洋平法律事务所的大江洋平律师。他透露,虽然陈世峰承认杀害江歌,但否认是有计划和预谋的。其在供词中还提到,杀害江歌的刀不是自己事先准备,而是江歌携带在身上的。
▲江歌案犯罪嫌疑人陈世峰。图/江母微信号
重案组37号:你是何时接到江歌母亲委托,代理江歌遇害一案的?
大江洋平:正式委托是2016年11月28日,之前也与江歌母亲见了两三次。当时陈世峰已经被警方逮捕,只是还没公布,罪名是恐吓刘鑫,与江歌遇害无关。因为我此前做了很多中国人在日本犯罪或受害的案子,通过与江歌母亲沟通,觉得很悲惨,想要尽一份力。
重案组37号:决定代理后做了哪些工作?
大江洋平:为了正确地了解案件情况,我开始与负责的检察官交涉,申请看所有卷宗,然后再跟嫌疑人陈世峰的辩护律师沟通。
▲江歌遇害的事发现场。来源于江母微信号
重案组37号:陈世峰的辩护律师打算作何辩护?陈世锋认罪了吗?
大江洋平:嫌疑人最开始保持沉默,后来承认杀害了江歌。2016年12月14日,警方对嫌疑人陈世峰以杀人罪正式起诉。不过,虽然陈世峰承认杀害江歌,但他否认自己是有计划和预谋的。在供词中,陈世峰说杀害江歌的刀不是自己事先准备的,而是江歌携带在身上的。
目前他的辩护律师就是在做这个方向的辩护。因为在日本,是否有预谋和计划地杀人,在量刑上是有区别的。比如嫌疑人因杀人被判15年,如果证实是有预谋的,可能就会被判20年。
重案组37号:从案发到庭审,为何持续了一年多?
大江洋平:江歌这个案子是有陪审员参加的庭审。在案发及嫌疑人被起诉后,会由国家挑选普通民众担任陪审员。从选拔到让他们了解案情,是需要花些时间的。正式庭审就是由3名法官和6名陪审员组成,决定审判结果。
“陈世峰最初以恐吓刘鑫的罪名被捕”
重案组37号:江歌母亲此前发起签名活动,请求判决陈世锋死刑。你对接下来庭审结果作何预判?
大江洋平:作为江歌母亲的代理律师,我会尽全力为她的诉求做准备。不过从实际情况来看,嫌疑人陈世峰被判死刑的可能性不大。一个最大理由就是遇害人数。通常来说,遇害人数达到两三个及以上,被判死刑的可能性会更大。我预测,接下来的庭审会判陈世峰有期徒刑20年或者无期。
重案组37号:刘鑫作为证人,可以拒绝出庭作证吗?如果拒绝,对该案审判有影响吗?
大江洋平:事实上,刘鑫不仅是这个案子的证人,还是被害人。因为最开始,陈世峰是以恐吓刘鑫的罪名被逮捕的。作为江歌案的证人,如果她在日本,是会被命令出庭作证的。但如果她在中国,而且拒绝出庭作证的话,也拿她没办法。
因为目前案件的一个焦点在于,是否能证明陈世峰是有预谋杀害江歌的。根据刘鑫供词,她表示没有看到刀是陈世峰准备的,还是江歌携带的。因此12月11日她是否出庭,对案件审判并不会产生多大影响。如果刘鑫不出庭,到时会有检察官朗读她此前的供词。这与她到庭上亲自说,差别并不是很大,但影响力可能会小一点。
重案组37号:在庭审前,刘鑫可以离开日本吗?
大江洋平:我关注了刘鑫回国后接受媒体采访的报道。刘鑫跟日本警方说的供词,和她在接受采访时说的一样。目前对于刘鑫很难追究其刑事责任,在江歌这个案子中,她还是以被害人和证人出现的。所以警方也不能强制她留在日本,她还是可以回国的。
重案组37号:距庭审还有不到一个月,接下来要做哪些准备?
大江洋平:接下来的话,还是会继续跟检察官沟通开庭内容,以及与江歌母亲商量庭上要说的东西。江歌母亲希望陈世峰被判死刑,我们这边也会尽全力去准备。
新京报记者潘佳锟
相关新闻:
江歌母亲:开庭时一定要问陈世峰,为什么要杀人?
“妈妈,我到中野站了,这会儿和刘鑫会合,一起回家”。 去年11月3日凌晨,留学日本的24岁江歌,和母亲在微信聊天。
江歌母亲告诉重案组37号,这之前两个月,刘鑫和男友分手后没去处,搬来和江歌同住。
刘鑫对《局面》表示,因为前男友找来要求复合,她拒绝后被一路跟随。因为有些害怕,就让江歌下班后在车站等她一起回去。
到家后,刘鑫因为来例假,先回屋换衣服。在门外的江歌却遇害了,时间是3日凌晨0时15分左右。
警方发布通告称,刘鑫听到门口的撞击声和呼喊声后报警。当警方赶到时,江歌已倒在二楼走廊的血泊中,其头部遭利刃砍伤,伤口长达10厘米,颈部和手部也有多处刺伤,送医两小时后因失血过多而亡。
凶手是刘鑫的前男友,陈世峰。
被挡住的猫眼
中野地区是东京人口密度最大的地区之一,以住宅区为主。去年11月2日下午4时许,一阵吵闹声打破了平静。
“听到二楼嚷嚷了一段时间,说的也不是日语。”住在一楼的房东告诉重案组37号。
房客是24岁的江歌,及两个月前与男友分手后搬来的刘鑫。
刘鑫在接受《局面》专访时表示,这之前,自己睡觉听到门铃响了。她通过猫眼看了下,走廊没人。随后,门铃再次响起。但猫眼被挡了,什么都看不见。
聊天记录显示,刘鑫告诉江歌,陈世峰给自己打电话了,让江歌快回来。
因为性格不合,她与陈世峰分手并搬离其住处。“分手后我们没有联系,除了10月12日我生日那天,他到我打工的地方送礼物。”刘鑫告诉《局面》。
按刘鑫说法,她听到江歌在屋外大声问,“你怎么知道我家地址?请你马上离开!”。江歌进屋后过了一会儿,两人因为晚上要打工,就一起出门。
▲去年11月5日下午,警察守在东京中野区江歌住所门口。受访者供图
刘鑫回忆,看到陈世锋在门边站着,低着头,跟着她们下楼,并诉苦说最近过得不好,睡也睡不好。
“三叔(江歌)拉着我的手说,少女赶紧走”。刘鑫说,一路上两人都没回头看。
刘鑫回忆,到中野站后,陈世峰跟着她们上了车,站得很近,但一句话没说。到新宿站自己转车后,他也跟着,发了一堆想复合的短信。“我很平和地告诉他,不可能复合。对方有一点威胁,但我想着他只是说说”。她说,自己给江歌发微信,说有点害怕。
野馄饨与没打开的门
当晚10点半左右,江母和往常一样与江歌微信通话,直到0点8分。
“谈了好多,我心疼孩子,嘱咐她打工不要太累。她说,别人家孩子出国留学都是家里有钱,她是拿妈妈后半生的养老钱,有什么理由不努力,还说等工作了每月给我发退休金。”江母告诉重案组37号,女儿还提到,刘鑫下班害怕一个人回家,她在车站等其一同回去。
刘鑫告诉《局面》,自己从车站出来,就看到江歌在楼梯口等着。江歌打包了聚餐没吃完的东西,还特意买了馄饨。路上两人开着玩笑,还计划找个碗盛着,到家门口吃野馄饨。
她的说法是,自己刚好来了例假,到家就去找换洗衣物。换裤子时,听到外面“啊”了一声,很高,很急。
在接受《局面》专访时,刘鑫提到,觉得是江歌的声音,就往外跑,但门要先拧一下才能推开,“我被一个非常大的力‘砰’地弹了回来”。刘鑫说,当时猫眼被堵,她看不到发生什么,再加上自己胆小不敢出去,只能报警。
11月4日,东京警方发布通告称,江歌室友听到门口的撞击声和呼喊声后报警。但警方赶到时,江歌已倒在二楼走廊的血泊中,其头部遭利刃砍伤,伤口长达10厘米,颈部和手部也有多处刺伤。送医两小时后,江歌因失血过多而亡。
屋门有没有被反锁?
江歌母亲认为,女儿是替刘鑫去死的,因为凶手是她的前男友陈世峰。
刘鑫告诉《局面》,此前江歌和陈世峰没有太多接触。“他是来找我的,三叔替我打抱不平,才惹怒了他。如果知道是陈世峰的话,我拼死也会出去的。但当时真不知道是他,真的没敢出去”。
江歌母亲不能释怀的是,女儿在门外遇害,而室友刘鑫却在最需要帮助的时候,没有开门让她进去。
刘鑫表示,报警后,自己一直没有勇气再打开门。“警察跟我说三叔去世,我就一直在那儿道歉。”她说,两人住在一起,而且当晚一起回家,三叔在外面受伤,自己却没有勇气出去看一眼,“真的到现在都后悔”。
江歌母亲在日本请了律师,复印了案卷,也看了警方取证,她坚持认为,刘鑫提前进屋并将门反锁,导致江歌遇害。
刘鑫则否认反锁屋门。“我一直都没有锁,被弹回来后,还捶门,问三叔怎么回事。然后我又拧,完全推不开。”她告诉《局面》,自己立马拿手机报警了。
杀人凶手陈世峰
刘鑫对《局面》表示,真的没有想到凶手会是前男友陈世峰。“总觉得杀人犯这种事隔着我很遥远,陈世峰再坏也没想过他会去杀人,我真的有点接受不了”。
她回忆,两人刚认识时,觉得陈世峰人挺好,斯斯文文的。熟悉以后,他说自己房子大,让刘鑫搬过去住。
同居后,刘鑫说发现陈世峰性格阴郁,非常消极。“经常说打工的前辈怎么欺负他,又怎么瞧不起他,每天都抱怨很多。我说打工地方非常多,随便换一个就好,他又觉得还要面试很麻烦。宁愿天天抱怨,也不愿换个工作。”
她认为,陈世锋还很爱纠根问底,“非得辩出个对错”。刘鑫举例,看电影时,他提个电影名字,说特效是一个人做的。她随口说没看出来,他就非要讲是怎么回事,一定要让她接受。她说了句不想听这么多东西,陈世锋就会说她无知,然后两人就吵起来。
发现不好相处后,刘鑫打算搬离,“他就威胁我,说别以为搬进来就能搬走。”
刘鑫对《局面》表示,搬走时二人也因一点小事吵起来。她收拾包、手机、iPad等要走时,陈世峰又往回拖,两人推搡起来,她就磕碰受伤了。
“我一看状况失控,就给打工的阿姨打电话,去了她家。”刘鑫告诉《局面》,当时有种终于逃脱的感觉,想要彻底离开,并明确提出分手,不要再有纠缠。
她回忆,此后,二人没有太多接触。除了10月份生日那天,快凌晨时,她坐公交车回家时,陈世峰也在车站。“他跟着我上车,说刚才在店门口。”刘鑫说,自己当时既惊讶又害怕,他如何知道自己那天打工,又如何知道这个点下班?
陈世峰是来送礼物的,面膜、宠物小精灵模具等零碎物品,装在一个袋子里。刘鑫提到,自己怕如果不接受对方不下车,也不想让他知道自己住址,就收下了。此后,陈世峰跟她发微信说“生日快乐”,就再也没有联系,直到出事当天。
那个装礼物的袋子,她扔在家里一个角落。她对《局面》表示,没跟江歌说过这事,“她会很生气的,以三叔的性格,肯定会拎着给他送到家门口。”
“三叔”和“少女”
江歌火葬那天,刘鑫说可能是出现幻觉,耳边一直围绕三叔的话:少女,我要走了,我要走了。
她提到,自己经常梦到江歌。梦里三叔叫她少女,用日语问她穿什么衣服去拍照?然后两人去挑和服。梦很真实,就连去所去店铺的店长的脸都很清晰。
刘鑫告诉《局面》,以前两人遇到过租毕业和服的宣传。“我说省吃俭用也得拍一套,如果毕业时间不一样,就换着穿一下,拍一套和服留念”。
那时,她还住在学校宿舍。因为要准备考大学院,室友又比较吵,就申请换到江歌的宿舍。“我们是4人宿舍,她们说宿舍里都叫外号,大叔、二叔、三叔这样,我去的那天穿着裙子,她们就叫我少女”。刘鑫回忆,室友相处和谐,有说不完的话。
▲江歌(左)在微博上发布的照片。微博截图
和男友分手后,江歌提出让她来住。“说实话,打工的阿姨对我好,毕竟是外人,不像跟三叔那么亲。所以她主动提出让我来住,我真的很开心,挺感动。”
江歌妈妈却提到,女儿告诉她,刘鑫不太买东西,垃圾也不太倒。
“刚住那半个月情况特殊,打工地方一个前辈的老婆要生孩子,所以我加了夜班,每天回家差不多就凌晨了。”刘鑫表示,自己真的没有时间买东西、打扫卫生。前辈回来上班后,她才闲了下来。她告诉《局面》,“有时两人转着转着去买个水果,三叔比较节约,不舍得买。遇到水果便宜我就买两个,一起吃。”
被骚扰的“受害者”
江歌母亲每天都数着女儿离去的日子。近300天过去,她一直想找到刘鑫,了解女儿遇害详情,但对方一直没有露面。
不见面也不回微信,江歌母亲把刘鑫的一些信息发布到网上。
“事情还没解决,她就把我照片暴露出来,我很不开心。你为什么不通过警察去了解事情呢?为什么要用这种方式来喊我,为什么用公众的方式?”刘鑫告诉《局面》,自己气愤之下提到“不再管江歌这事”。
江歌母亲说,刘鑫和女儿在日本住一起,又是青岛老乡,两家隔得只有十公里,但从事发到今年5月,刘鑫及父母都没有联系过,她又把一些信息发到网上。
刘鑫表示,家里骚扰电话和短信,一天24小时不停,全是谩骂。就连她唯一感到轻松的、上了几天班的地方,都有媒体去。被辞退后,她就一直待在家里。
“我一个大活人,有手有脚,有腿有脑子,却不能出门。”刘鑫对《局面》表示,这么多天不联系江母,是做错了,但凭什么所有信息,就连身份证号码、父亲车牌号都能公布,这不是应该保密的吗?
刘鑫还提到,两个人住在一起,一个活了,一个死了,她也非常痛苦,也有过轻生想法。“警察跟我说,你也是受害者,但我从来没有把自己当受害者看待。我们家受到比杀人犯更严厉的惩罚,他最起码现在活得安安稳稳的”。
与母相依为命的“小歌子”
微博照片里,24岁的江歌露出牙齿微笑着。她身高165cm,皮肤白皙,脸颊瘦长,戴着黑框眼镜,一副文质彬彬的模样。
江歌出生于山东青岛某村落,家境并不富裕。她一岁丧父,全靠母亲做些小生意维持生计。
江歌表哥告诉重案组37号,2015年4月,考虑到每年十来万的留学费,以及人身安全问题,亲戚们都反对她出国留学。但一心想过平淡日子的江母,在关键时刻卖掉一套房,存了20万银行保证金,支持女儿。
▲江歌从小与母亲相依为命。
机场送别那天,看到女儿转身进了安检,她便哭开了。“不放心她一人在国外,好在江歌争气,不仅顺利考取法政大学管理学硕士,还一直坚持打工。”江歌表哥回忆,妹妹总是报喜不报忧,只是偶尔才会私下说,学业很忙,要做市场调研,还在勤工俭学,觉得辛苦。
《日本留学打工限制》规定,在日留学的本科生和研究生,一周工作时间为28小时。同时做两份工的江歌,每周都打工28小时。
江歌曾告诉表哥,一月能赚五六千,交完约6万日元(约合4000元人民币)房租后,还略有盈余。她心疼母亲不容易,希望毕业后能在日本找个好工作,多积累些工作经验,就回国好好陪母亲。
▲江母说,女儿是她快乐的源泉。
母女俩相依为命20余年。在江母眼中,“小歌子”是她生命的全部。
为了供女儿读书,她批发布料,再做些衣服,到集市上卖。后来她开了超市,早上7点经营至夜里10点才关门。“她不想孩子过得比别人差,一直很拼。”江歌表哥说。
去年8月,想念女儿的她第一次来到日本,江歌用打工的钱给她买了昂贵的手表和项链。往年,她过生日,女儿也总会买些装饰品。
她对生活满怀期待。去年4月江歌入学读硕士时,她听从了女儿劝慰,转让经营三年的小超市。想着换份轻松的工作,她去考了月嫂证书。没想到,工作还没找到,便听到女儿的噩耗。
请愿活动
12月14日,日本警方将对杀害江歌的陈世峰以杀人罪正式起诉。
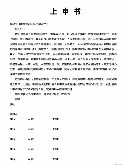
早在8月14日,江歌母亲就在网上发起签名活动,请求判决陈世峰死刑。
▲江母今年8月发布请求判决陈世锋死刑的签名“上申书”。
刘鑫告诉《局面》,这个活动还签到了自己回国后打工的学校。“她特别希望能把陈世峰判死刑。我也是这么希望的,但不知道该做什么”。她说,唯一能做的,就是偶尔发个邮件,问日本警方目前进展。
刘鑫还透露,被通知凶手是陈世峰时,警方做笔录让她填选项,她申请了死刑,并盖章签字。“肯定接受不了他就判了十几年。他凭什么杀个人那么轻松,他自己十几年就偿还了,偿还不了。”
相关法律人士认为,就江歌案来说,判决为死刑的可能性并不大。
一位曾在日本学习法律、回国后从事日本方面诉讼的律师告诉重案组37号,日本虽有死刑,但在判决和执行方面非常谨慎。根据日本相关法律,故意杀人罪一般会判处死刑、无期徒刑或5年以上有期徒刑,而判决死刑的基准是蓄意谋杀,且被害人在两人以上。
▲今年11月,江母赴日举行联名签字活动。
对于目前的签名活动,上述律师认为,这属于个人方面的努力。届时法官收到签名申述,可能会考虑到犯罪嫌疑人、被害人都是中国人,而对量刑予以考量。“但日本的法官相对独立,还是以法律和判例为依据,不容易被舆论左右。”
陈世峰为什么会杀人?刘鑫对《局面》表示,这个本人不说的话,谁也无法猜到。
她说,开庭当天,自己一定会以证人身份出庭。一定要为江歌讨回一个公道。“我一定要去,问问他动机是什么?为什么要把人杀死?”
杀死江歌的陈世峰,也曾差点杀死另一个女孩儿
这两天,很多人都在关注江歌惨案,在整个故事里,我们跟着愤怒,跟着难过,跟着难以释怀.....
我们感慨江歌的善良,心疼江歌妈妈的绝望和坚强,指责刘鑫的冷漠,但是整个案件的始作俑者,杀死江歌的陈世锋,在目光所及的地方,离他似乎远了些。
刘鑫的前男友陈世锋,跟刘鑫分手后一直纠缠求复合,他本来是想找刘鑫,但是却被江歌制止了,于是争执之中,杀了江歌。

10刀啊,刀刀致命,哪里是一个普通人能做到并且承受的?这样一个暴躁的杀人犯,你觉得他现实生活中是怎样的男人呢?
从外表来看,他并不是什么面露凶色的变态杀人狂,明明就是一个普普通通的男孩儿,也正因如此,看起来让人无限唏嘘。
陈世峰的毕业视频▼
单单只看视频,你很难将这样一个谈吐举止儒雅大方,畅想五年之后生活会更好的男人,跟杀人犯联系在一起。

甚至也有不少网友认为
“看不出”“想不到”
是啊,其实大多数的犯罪嫌疑人,他们在犯案前似乎真的和常人无异,甚至还有些独特的魅力。
但是真的就一点都无迹可寻了吗?
陈世峰在大学里的前女友如今写下了过去的一段回忆,管中窥豹,可见一斑。
日本留学生杀人嫌疑犯,是我认识的人。
天天有留学生遇害,现在这种新闻我都懒得点进去,好几天前就听说这个日本血案了,也没在意。结果今早醒来看见微信上20几条信息,都是大学同学发的,学校上了热搜,前男友杀人了。
我怎么一点也不惊讶呢。
其实也算不上前男友,大二的时候总共相处了不到一个月,在半个月左右的时候就觉得这个人有点偏激于是想分手。当时自己也挺任性的,没在意他的感受。他可能心有不甘吧,2012年3月9日晚上8点多钟在华文学院女生宿舍楼下叫我出来,那个地方有路灯有监控,几步远就是宿管住的地方,所以我就下来了。话不投机半句多,说了几句我就想走了,他拽住我不让我走。我当时说了句“我操”,然后他就说“你再说一遍”,我就没说话,觉得在宿舍门口实在是太丢人了。可能他也是这么想的,于是拽着我就往远离宿舍的地方拖。
那是我第一次感觉男女有别,男人的力气真的很大。我根本挣脱不了。当时也没觉得会怎样,总不能喊救命吧?就是懵了,想挣脱。
然后我打了他一巴掌。这是我不对,我先动的手。虽然我事后一再强调这是正当防卫,但是这一巴掌被监控实打实的录下来了。这也是我觉得我做的非常愚蠢的举动,在此跟广大女性朋友们说,反抗的时候扇巴掌是没用的,只会激怒对方。
他彻底被我激怒了,把我拖到几步外的树荫里,厦门的树即使在三月份也是宽大茂密,遮住了监控,树下有个石头做的方桌和围着方桌的四条条凳。他把我踹在条凳上,是的,是踹在我的肚子上,我的后背抵着后面固定在地上的石方桌。说了一句:“你他妈以为你是谁”,然后狠狠的给我扇了回去。
这个力道有多重呢。反正我当时是直接听不见了,脑子嗡嗡嗡了一晚上,在接下来的半个月里左边脸咬肌受伤,一吃饭就疼。
打完之后我就不懵了,当机立断喊救命,有三个女生路过往这边看了一眼,他也有些闪神,我趁机撒腿就跑,因为我觉得他彻底疯了,我也就不用再顾及什么面子形象。一边狂喊救命一边百米冲刺回的宿舍。
第一件事我想报警,调监控。被系里压下来了。
第二件事我想看病,脸实在是疼,肚子也疼。陈世峰比我大一届,他们辅导员极其不情愿的带我去的医院。同行的还有我的好朋友。路上辅导员一路都在跟我好朋友说现在年轻人真冲动,陈世峰学习好对老师有礼貌是个好孩子,诶你这个同学好像总不来上课吧(嗯我翘了大部分的思想政治课和英语课因为我在大二一天之内裸考过的四级六级,上午四级下午六级,好像按理说要先过了四级才能报名六级,但我那会儿正赶上了要改革所以是个破例。总之,我是个总翘课专业课也不好的坏孩子,老师讨厌我也是情有可原。)
嗯,校方给我的感觉就是,勾引了我们的优等生,带坏了他。
我爸是个很儒雅睿智的人,他来学校跟系主任谈了谈,就把我接回家了,也没跟陈世峰见面。我回老家待了一个学期,我另一个好朋友每天给我邮件笔记,期末了我回来考试。所以估计当时我爸跟系主任谈的就是允许我不上课还能考试吧。分倒是没给我改,还是六七十分。这点学校还是很公平的,当然,也可能是因为我没送礼。
当时陈世峰应该是挺慌张的,特意来我们班男生宿舍里问他们我爸来要干嘛,问他们我什么背景。。。
不好意思我爸一直是个文弱书生,家里工薪阶层,啥背景也没有。
所以再后来,就听说学校给他安排了个留学生宿舍单间住着。面朝大海,电视冰箱空调都有。之前他住的男生宿舍是一间教室改成两个8人间那种。
我一直觉得我委屈,想要个说法。我妈是这么认为的,你想要什么说法,要来了又能怎样,我们去把他打一顿又能怎样。他们家在银川有哥哥有姐姐,一大家子人,结了怨对你有什么好处。我倒是庆幸你还算年轻遇到这种事,再大点,或者是真跟他在一起了家暴你可怎么办。学校现在对他这样,其实是在害他,你就看他以后吧。我妈的朋友,另一所学院的院长是这么说的,现在这种事太多了,没闹出人命就息事宁人吧,都这么大孩子了,老师也管不了啊。
吃亏是福,可是我们把祸留给谁了。
事情过去四年多了,加上我跟陈世峰的接触本来也短暂,对他这个人也没什么好评论的。
对于遇害人,我五味杂陈,心里很不是滋味儿。看见她妈妈恸哭的样子,我今早给前几天吵了架好几天没联系的妈妈打了个电话。妈妈对这件事也很是无语。
对于大学生涯与荒唐事,现在的我很后悔没有在大学时更努力的学习,当然我一点也不后悔翘掉那些没用的课,但是应该更好的利用时间学更多东西。我很希望能遇到一个能好好引导我的老师,但是我一直没遇到,这也是我的性格原因,对长辈要不就瞧不上,要不就觉得自己太low了没办法跟大神对话。
对于学校的做法,以及那些戴着有色眼镜看我的人,我现在想来,可能“成熟”了之后的自己也会这么做事。但我又总想做点什么改变这个现状,至少分享给大家这个故事吧。
最后谢谢我的朋友们,谢谢你们对我的保护,就像因保护朋友而遇害的江歌一样,我庆幸自己没有置你们于不幸。你们在我心里是最可爱的人,虽然天各一方,但你们一直都在我心里。
全文很长,但归纳下来一共有三点,这三点是每位姑娘都应该特别注意的地方。
01
一定要远离时时抱怨
情绪阴郁的男人
在跟人最开始相处交往的时候,我们其实很难看清一个人是怎么样的。
他当然不会第一时间就暴露出他的缺陷和怪癖,也不会张牙舞爪地就告诉你,“我是个坏人哦。”

刘鑫也说刚开始对他的印象很好
但是,那些生活里的细节往往暴露出一个人的本性。
比如写下这个回忆的前女友说,“在半个月左右的时候就觉得这个人有点偏激想分手”。
刘鑫也在采访里说,“他喜欢抱怨,他觉得所有的事情都是别人的错,他憎恶所有人。”

一旦你发现你并不够深度了解的男朋友是这样的情况,那么你就要小心了。
也许事态不会蔓延到像江歌案这样惨烈的程度,但是长久地跟负面情绪的人相处,自己也会越来越糟糕,就像尼采曾经说,“与恶龙缠斗过久,自身亦成为恶龙;凝视深渊过久,深渊将回以凝视。”
别跟失控的疯子纠缠不清,别试图去拯救他、唤起他,这样的人需要去看心理医生,而你不必以生命为赌注做他的救世主。
02
绝对不要原谅
有易怒暴力体质的男人
陈世峰在整个事件里都展现出了他的高度的易怒、暴力体质。
因为跟前女友分手争执,所以动手“踹在我的肚子上”“狠狠的给我扇了回去。”
跟刘鑫在一起时,也会因为无数的小事争吵,他一定要占上风,否则就是谩骂和殴打,刘鑫试图跟他分手的时候,他也恶语威胁恐吓,而后来,他并不能接受分手,才有了现在的悲剧。

所以啊,家暴只有0次和1000次,在你发现第一次的时候,就不要妥协忍耐了。
见过太多姑娘絮絮叨叨地哭着说,他除了生气了(喝酒了吵架时)会打我,平常真的对我特别好。
都什么年代了,那么多的女人伤疤还没好,却还是只要给个甜枣就迫不及待的替男人开脱。
实在是太善良了,也实在是太傻了。女人们以为自己的包容忍让能换来爱与和睦,然而,你每退一小步,就是走近深渊更近一步。
遭遇暴力事件,请果断离开,一定要告诉亲戚、父母、朋友寻求帮助,事态严重的,请一定要报警。
他可以不管不顾恣意妄为,但请你为了真正爱你的人,好好珍重自己。
03
要学会保护自己
也要对世事和他人拥有有锋芒的善良
江歌案发生后,让很多心存善良的人们都顿生寒意。
其实善良并没有错,因为我们对于看似轻微的恶实在是太纵容了,太容易遗忘了,所以总是酿成更加惨痛的悲剧。
就比如这位姑娘写的,她被陈世峰拖到树荫里踹肚子、狠狠煽脸,趁着有人路过喊着救命逃回宿舍,要是没有人路过呢?所有的一切都想起来那么令人后怕。
然而之后呢, 她想报警却被压了下来,她去看病却被辅导员数落,讽刺是她勾引了优等生。
于是万般无奈之下,她为了躲避陈世峰,只得藏在老家一个学期。
父母安慰她吃亏是福,可是就如她所说,吃亏是福,但我们把祸留给谁了呢?

犯罪嫌疑人陈世峰
旁观者的冷漠,都是恶意的帮凶。
如果这件事早日得到处理,会不会后来的悲剧又有什么变化呢?
然而,已经没有如果了。如今我们只能捡起碎成了一地的悲痛,竭力去补救着,避免这样的悲剧再度发生。
在整个故事里,值得庆幸的是她还拥有她的好朋友们了吧,在事情发生时保护她,后来给给她邮寄笔记,帮助她保持学习进度。所以她最后说,谢谢你们,你们是我心里最可爱的人。
你们看,不是所有人都没有良心的。
所以,生而为人,请你务必善良。不仅仅是对每一个当事人说的,更是对每一个当下的旁观者说的。
善良,不代表一味的原谅和纵容。
这样的善良不是软弱更不是妥协,而是带有凛冽的锋芒,
它是一片混沌里,微微发出的光。


