尹大卫再当4年省长?还是BC省要出一个世纪以来第一个保守党政府?
截至发稿时的10月20日凌晨过后,在投票已经结束4个半小时之后,2024 BC省选依然胜负难料!
截至目前,NDP获得93个席位中的46个议席,保守党获得45席,绿党则为2个议席。

CBC的报道称,选举结果将取决于最后几个选区的选票,这些结果尚未公布。
CTV的评论称,可能要直到最后一分钟,胜负才能真正见分晓!
虽然今天狂风暴雨,不过却是2024省选的最后投票日,BC省大部分地区尚未投票的选民冒着暴风雨前往投票站投票。
本次华人朋友们参与投票的热情也是前所未有的高,大家纷纷在朋友圈里晒出了自己投下光荣的一票。
华人参政议政意识的觉醒,是今年所有人都有的共同感受。
此次省选共有18位华裔参选,初步开票的结果显示,预计有6位能够当选,包括保守党的屈洁冰、陈瀚生,NDP的康安礼、周炯华、马博文和杨子亮。
BC省政坛素有狂野声誉,本届省选更是不负此盛名,甚至超出了这些预期。
在过去的两年里,贺谨(John Horgan)辞去了省长职务,由尹大卫(David Eby)在一场有争议的党领竞选中上位成为省长,罗仕德(John Rustad)被踢出BC自由党(BC Liberal Party),BC自由党更名为BC联合党(BC United),罗仕德成为BC保守党(BC Conservative)党领,BC联合党退出省选活动。

福斯特诺(Sonia Furstenau)是于2020年省选举前几周,被任命为绿党(BC Green)党领的。
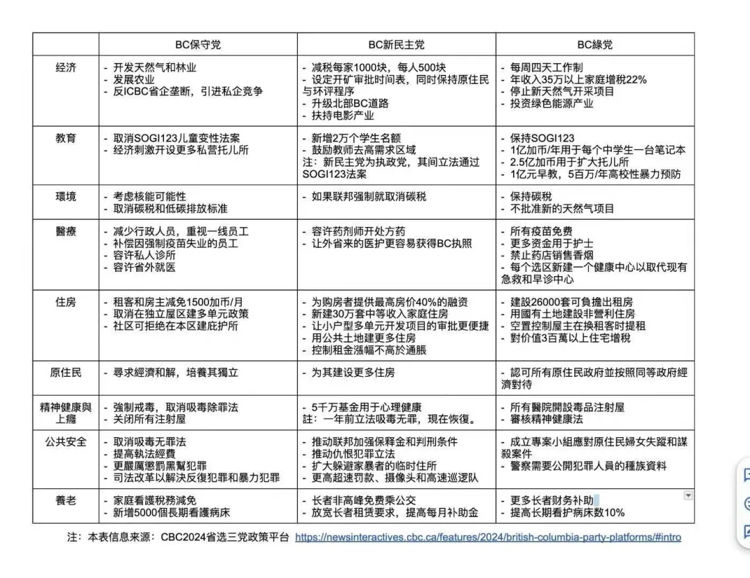
主要两大党竞选政纲一览(点击可查看大图):

即将举行的省选共有93个选区,较之前的87个有所增加,其中包括大温哥华地区的4个新席位、省首府地区的1个席位和基隆拿(Kelowna)的1个席位。此外,70个选区有了新的边界,41个选区有了新名称。
新民主党(NDP)和BC省保守党(BC Conservatives)的候选人阵容强大,绿党有69人参选,还有创纪录的40名独立人士参选,其中包括6名现任议员。
昨天结束为期4周的竞选期,光是提前投票的最后一天就有222,907名选民投票,提前投票期间共有1,001,331人投票,是历届省选中人数最多的一次。

唱票议程如下:
23:14:比数在46(NDP)比45(保守党)僵持不下,罗仕德发表感言,「还没完」。
23:06:Rob Botterell拿下Saanich North and the Islands,绿党2票成定局。
22:42:阿波斯福(Abbotsford)全部属于保守党,卑诗内陆农村地区一片蓝海。
22:28:Jeremy Valeriote在West Vancouver-Sea to Sky替绿党实现零的突破。
22:13:温哥华一耶鲁镇(Vancouver-Yaletown)杨子亮当选。
22:10:温哥华一小山区由Christine Boyle当选。
22:06:列治文—昆士堡由Steve Kooner当选。
21:58:本拿比南一铁道镇的崔保罗当选。
21:56:本拿比东的欧瑞雅(Reah Arora)当选。
21:54:本拿比中由康安礼当选。
21:49:罗珍妮(Janet Routledge)在本拿比北当选。
21:47:本拿比一新西敏的周行励当选。
21:35:列治文中区陈瀚生当选,他说:我最重要的是在毒品和治安问题上反映民意,民众希望安全干净的环境。
21:33:温哥华一伦弗鲁狄德安(Adrian Dix )当选。
21:28:温哥华一奎秦拿由保守党的Michael Barkusky当选。
21:28:温哥华一格雷岬尹大卫(David Eby)当选。
21:24:温哥华一小山区Christine Boyle当选。
21:24:温哥华一肯辛顿艾美宝(Mable Elmore )当选。
21:20:温哥华-喜士定的利莎玛当选。
21:20:温哥华一菲沙围的周烱华当选。

21:11:绿党党领福斯特诺(Sonia Furstenau)承认败选。
21:04:NDP31区当选, 16区占优,共领先 47 区;保守党28区当选, 16区占优, 共领先44区。绿党保持2区领先。
20:55:保守党党领罗仕德还未到场,现场人士直盯着电视大萤幕,很紧张。目前华人的吴建宏和陈瀚生都处于领先。屈洁冰则确定当选。
20:49:NDP27区当选,21区占优,共领先48区;保守党25区当选,19区占优,共领先44 区,绿党2区领先。

20:40:保守党45区领先,获610,604票;NDP46区占优,获670,454 票;绿党2区领先,获125,750票。
20:31:屈洁冰宣布当选。
20:31:保守党48区领先,获471,285票;NDP43区占优,获545,306票;绿党2区领先,获101,931票。
20:19:卑诗保守党党领罗仕德当选。
|
a
46+45+2不等于93吗?
- [69] (2024-10-20 10:38:36)
|
|
b
结果就要来了
- [87] (2024-10-20 10:41:24)
|
|
a
是不是说绿党支持谁
- [82] (2024-10-20 10:54:05)
|
|
b
这种可能性很大,跟谁合作谁胜出
- [34] (2024-10-20 16:50:47)
|
|
a
冒大雨投票保守党
- [87] (2024-10-20 11:05:07)
|
|
b
昨天在社区门口,看见一位老大爷被家人搀扶着进去投票
- [62] (2024-10-20 16:50:20)
|
|
a
这次列治文选区还是保守党赢了
- [87] (2024-10-20 12:50:44)
|
|
a
据说100票差距以下重新计票,那就难说了
- [77] (2024-10-20 16:51:12)
|
|
a
所以谁赢了?我今年都没投,我们这里不管什么党都是印度人,投了
- [67] (2024-10-20 18:55:33)
|