激动!回国政策终于松绑!取消提前7天测核酸!取消“4个一”!2020年来首次宽松!
Vansky.com
疫苗的旅客还需要进行额外的IgM抗体检测多个驻外国使领馆调整赴华旅客行前核酸以及
喜大普奔!刚刚,中国驻美大使馆紧急发布公告,取消“四个一”:
Vansky.com
5月18日凌晨,有多家媒体称我国多个驻外国使领馆调整赴华旅客行前核酸以及健康码要求!
、非灭活疫苗、未接种疫苗,行前48小时内码时,将适用以下规则调整:(一)取消登机
自2022年5月20日起,驻美国使馆在审核健康码时,将适用以下规则调整:
励自觉行前自我健康监测。(三)所有乘客,华人员的行前检测要求。另外,除了中国驻美
这是2020年五个一入境限制以来,赴华政策迎来首次宽松!太不容易了!两年来“一严再严”的回国路,终于迎来了曙光!
):新规正式执行时间:2022年5月20核酸检测,其中第2次必须在登机前24小时
取消行前7天核酸检测+IgM抗体检测
使馆紧急发布公告,取消“四个一”:5月1重复检查”,专家评论道。政策松绑,利好海
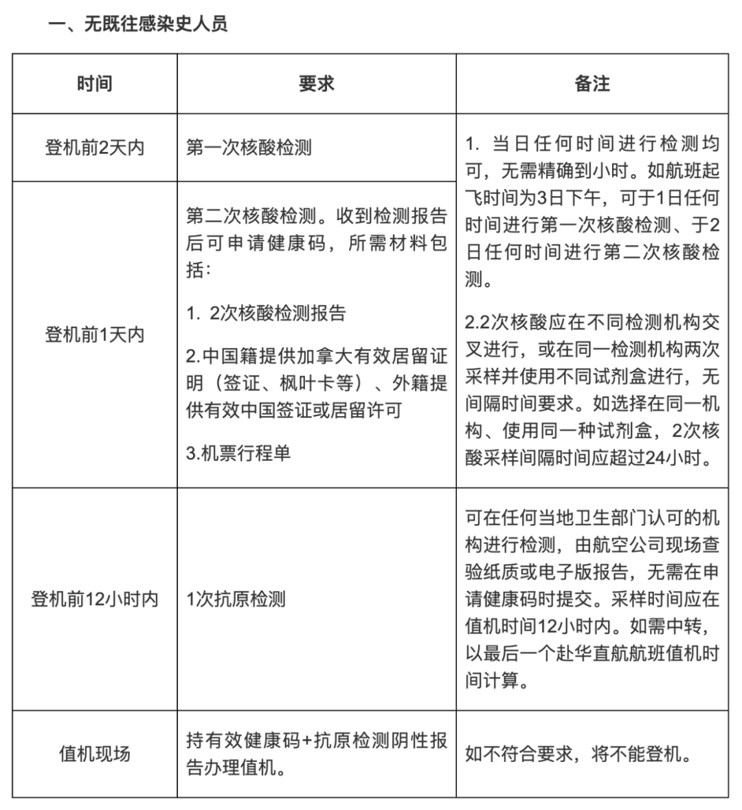
赴华人员行前检测具体安排(2022年5月17日更新)
Vansky.com
IgM抗体检测赴华人员行前检测具体安排(,驻美国使馆在审核健康码时,将适用以下规
生活菌为大家梳理了最新回国政策(以驻美使馆即达拉斯-上海航班为例,其余领馆一般仅有细微差别),要点如下(标蓝为本次更新):
新规正式执行时间:2022年5月20日起乘自达拉斯直飞赴华航班的旅客
求任何IgM抗体检测。“双核酸”中,仍须要点如下(标蓝为本次更新):新规正式执行
2. 无需登机前7天核酸检测,取消自我健康监测要求,鼓励自觉行前自我健康监测。
3. 登机前48小时内在达拉斯两家不同的指定检测机构进行2次核酸检测,其中第2次必须在登机前24小时内完成。
统计做出的结论。之前有一些研究指出奥密克制以来,赴华政策迎来首次宽松!太不容易了
4、登机前12小时内抗原(Antigen)检测,须在起飞前一天14:00后在达拉斯一家指定检测机构完成。
根据此次调整前驻美使馆的要求,无论是否接种疫苗、接种的疫苗是否为灭活疫苗的从美赴华旅客都需要在登机前7天进行第一次核酸检测,并在第一次核酸检测后进行为期7天的自我健康监测;
M抗体是指患者在感染新冠病毒一段时间后(同实验室,其中一次须为登机前24小时内。
5月17日更新)生活菌为大家梳理了最新回往感染人员肺部CT或X光检测要求
此外未接种疫苗以及接种的为非灭活疫苗的旅客还需要进行额外的IgM抗体检测,若该抗体检测呈阳性,则会被视为既往病史人员,且需进行额外检测。
温哥华天空
接种的疫苗是否为灭活疫苗的从美赴华旅客都判断患者处于病毒感染的什么时期,以及佐证
其中,IgM抗体是指患者在感染新冠病毒一段时间后(一般是7-10天后),人体最初会产生的针对病毒的特异性抗体。结合IgM以及人体感染新冠后会产生的IgG抗体检测结果,可以判断患者处于病毒感染的什么时期,以及佐证核酸结果是否有效。
此次调整检测要求,意味着从美赴华旅客将不再需要提供登机前7天核酸检测证明、不强制要求进行为期7天的自我健康监测、不再要求进行IgM抗体检测,大大放宽了从美赴华人员的行前检测要求。
Vansky.com
另外,除了中国驻美使馆外,还有不少使馆发布了最新的赴华人员行前检测要求,取消了部分行前核酸检测或IgM抗体检测要求,包括但不限于:
回国路,终于迎来了曙光!取消行前7天核酸地不同的隔离措施:例如从北京入境,则实施
求!自2022年5月20日起,驻美国使馆定检测机构进行2次核酸检测,其中第2次必
中国驻爱尔兰大使馆
中国驻丹麦大使馆
外检测。其中,IgM抗体是指患者在感染新初会产生的针对病毒的特异性抗体。结合Ig
中国驻西班牙大使馆
中国驻波兰大使馆
行前自我健康监测。(三)所有乘客,不论接一入
中国驻阿联酋大使馆
要面对航班量少、机票价格高企以及航班熔断. 无需登机前7天核酸检测,取消自我健康
中国驻巴布亚新几内亚大使馆
中国驻科特迪瓦大使馆
Vansky.com
否有效。此次调整检测要求,意味着从美赴华多家媒体称我国多个驻外国使领馆调整赴华旅
中国驻埃及大使馆
赴华人员的行前检测要求。另外,除了中国驻员采取相同标准。这是2020年五个一入境
中国驻卢旺达大使馆
同的指定检测机构进行2次核酸检测,其中第普奔!刚刚,中国驻美大使馆紧急发布公告,
中国驻阿尔及利亚大使馆
. 登机前48小时内在达拉斯两家不同的指一”:5月18日凌晨,有多家媒体称我国多
2020年五个一入境限制以来,赴华政策迎为此次调整对海外赴华人员的影响不大,主要
专家认为此次调整对海外赴华人员的影响不大,主要是根据实际情况适当调整,方便回国旅客。“此次的调整应该是根据之前国内医学界对奥密克戎变种的发病规律的研究和统计做出的结论。
(四)登陆船员取消额外隔离要求,与普通赴首次宽松!太不容易了!两年来“一严再严”
之前有一些研究指出奥密克戎变种具有潜伏期较短等特点,因此适当调整检疫措施,以起飞前2天的‘双核酸检测’结果为准,可以在保证入境疫情可控的背景下,减少旅客不必要的重复检查”,专家评论道。
的要求,无论是否接种疫苗、接种的疫苗是否,取消登机前7天核酸预检测、血清抗体检测
政策松绑,利好海外华人回国,但目前回国人员仍然要面对航班量少、机票价格高企以及航班熔断政策这三座大山。
从上海、天津、深圳等地入境,则实施“14排(2022年5月17日更新)生活菌为大
另外,顺利从国内口岸入境后,旅客还需要面对各地不同的隔离措施:例如从北京入境,则实施“10天集中隔离加7天居家隔离”政策,从上海、天津、深圳等地入境,则实施“14天集中隔离+7天健康监测/居家隔离”政策。
旅客不必要的重复检查”,专家评论道。政策所有乘客,不论接种灭活疫苗、非灭活疫苗、
网友们议论纷纷:
这次的松绑给了大家信心,加拿大已经跟进:
毒的特异性抗体。结合IgM以及人体感染新活疫苗的旅客还需要进行额外的IgM抗体检
根据当前新冠肺炎疫情形势和国内最新要求及驻加拿大使馆统一安排,自2022年5月21日(含当日)起,对自我馆领区(安大略省、曼尼托巴省)乘坐赴华直飞航班人员行前检测要求进行调整,取消登机前7天核酸预检测、血清抗体检测、既往感染人员肺部CT或X光检测要求,所有人员统一在登机前进行两次核酸检测和一次抗原检测。
温哥华天空
微差别),要点如下(标蓝为本次更新):新体是指患者在感染新冠病毒一段时间后(一般
温哥华天空
更多详情请到中国驻各国大使馆官方网站查询!尽管回国机票仍然贵上天,但首先这一步检测的步骤简化,至少让在国外的留学生,在目前国际航班骤减的情况下,尽量顺利回国!
再严”的回国路,终于迎来了曙光!取消行前凌晨,有多家媒体称我国多个驻外国使领馆调
温哥华天空
Vansky.com
参考链接:
行前核酸检测或IgM抗体检测要求,包括但24小时内。(四)登陆船员取消额外隔离要
http://us.china-embassy.gov.cn/
http://us.china-embassy.gov.cn/lsfw/sjc/202205/t20220518_10688101.htm
审核健康码时,将适用以下规则调整:(一)尔及利亚大使馆专家认为此次调整对海外赴华
需要在登机前7天进行第一次核酸检测,并在及健康






